6  Fatorial de dois níveis não replicado, com blocos e fracionado

Autor

Robson Bruno Dutra Pereira

6.1 Introdução

O fatorial \(2^k\) é um planejamento essencial ao DOE por permitir diversas estratégias na experimentação, desde a economia experimental, a partir de planejamentos não replicados ou fracionados, blocagem de variáveis controláveis porém indesejáveis, além da busca de região de curvatura e complementação do planejamento para obtenção de modelos passíveis de otimização.

Neste capítulo, será apresentado o planejamento fatorial \(2^k\) não replicado. Em seguida serão explicados os conceitos de blocagem. confundimento no fatorial \(2^k\). O planejamento fatorial fracionado \(2^{k-p}\) é exposto a partir dos conceitos de confundimento anteriormente apresentados.

Neste capítulo são utilizados os pacotes FrF2 e unrepx, além das funções básicas do R. Recomenda-se a instalação destes utilizando o comando install.packages("<nome_pacote>"). A instalação é realizada uma única vez, porém o pacote deve ser carregado via library(<nome_pacote>) sempre que deseja-se usar suas funções.

6.2 Fatorial \(2^k\) sem replicar

O fatorial \(2^k\) não replicado consiste em um caso particular do fatorial \(2^k\) com \(n = 1\). Especialmente quando há muitos fatores \(k\) de interesse a serem analisados, o fatorial \(2^k\) não replicado tem sido utilizado, visto que o custo da replicação é alto. É possível obter o modelo de regressão completo, porém não é possível testar os efeitos via teste \(t\) ou ANOVA, uma vez que não há graus de liberdade remanescentes para estimar o erro experimental, uma vez que o número total de experimentos é igual ao número de termos no modelo completo, \(N = 2^k = r\).

Existem métodos alternativos para estimar o erro experimental considerando os efeitos mais esparços, isto é, os efeitos de menor magnitude. Estes métodos se baseiam no princípio da esparcidade dos efeitos que garantem que poucos efeitos apresentam magnitude não desprezível, enquanto a maior parte dos efeitos investigados é esparça. Outra possibilidade de estimativa do erro experimental pode ser realizada a partir da redução hierárquica do modelo e, deste modo, testar a significância dos efeitos de menor ordem. Geralmente, os efeitos de menor ordem explicam melhor a variabilidade dos dados. Modelos saturados e com termos de ordem maior além de difícil interpretação, geralmente apresentam maior variabilidade.

Exemplo 6.1 Um fatorial \(2^4\) não replicado foi usado para estudar o tratamento eletroquímico de águas residuais de fabricação de fibra acrílica com eletrodo de diamante dopado com boro. Os fatores considerados foram o tempo de tratamento (1-2 horas), a vazão (400-600 mL/min), intensidade de corrente (0,50-1,00 A) e carga inicial de demanda química de oxigênio (362- 723 mg/L) na eficiência do tratamento.

Tabela 6.1: Planejamento fatorial 2^4 não replicado, tratamento efluentes
ordem Tempo [h] Vazão [mL/min] Corrente [A] DQO [mg/L] Remoção de DQO [%]
1 1 400 0,5 362 43,4
2 2 400 0,5 362 54,1
3 1 600 0,5 362 48,6
4 2 600 0,5 362 65,5
5 1 400 1,0 362 59,7
6 2 400 1,0 362 61,9
7 1 600 1,0 362 56,9
8 2 600 1,0 362 71,3
9 1 400 0,5 723 47,4
10 2 400 0,5 723 69,2
11 1 600 0,5 723 38,5
12 2 600 0,5 723 70,5
13 1 400 1,0 723 55,9
14 2 400 1,0 723 79,9
15 1 600 1,0 723 65,7
16 2 600 1,0 723 79,3

Pode-se criar o planejamento utilizando o pacote FrF2 do R.

# Criando o planejamento
plan_eflu <- FrF2(nruns = 16, 
             nfactors = 4, 
             factor.names=list(Tem=c(1,2),
                               Vaz=c(400,600),
                               Cor=c(0.5,1),
                               DQO=c(362,723)),
             replications = 1,
             randomize = F)
# Energia em [kJ]
y <- c(43.4, 54.1, 48.6, 65.5, 59.7, 61.9, 56.9, 71.3, 47.4, 69.2, 38.5, 70.5, 55.9, 79.9, 65.7, 79.3)

plan_eflu <- add.response(plan_eflu, y)
summary(plan_eflu)
Call:
FrF2(nruns = 16, nfactors = 4, factor.names = list(Tem = c(1, 
    2), Vaz = c(400, 600), Cor = c(0.5, 1), DQO = c(362, 723)), 
    replications = 1, randomize = F)

Experimental design of type  full factorial 
16  runs

Factor settings:
  Tem Vaz Cor DQO
1   1 400 0,5 362
2   2 600   1 723

Responses:
[1] y

The design itself:
   Tem Vaz Cor DQO    y
1    1 400 0,5 362 43,4
2    2 400 0,5 362 54,1
3    1 600 0,5 362 48,6
4    2 600 0,5 362 65,5
5    1 400   1 362 59,7
6    2 400   1 362 61,9
7    1 600   1 362 56,9
8    2 600   1 362 71,3
9    1 400 0,5 723 47,4
10   2 400 0,5 723 69,2
11   1 600 0,5 723 38,5
12   2 600 0,5 723 70,5
13   1 400   1 723 55,9
14   2 400   1 723 79,9
15   1 600   1 723 65,7
16   2 600   1 723 79,3
class=design, type= full factorial 

É possível calcular os efeitos no R conforme segue.

# construindo a matrix X
levels <- c(-1, +1)
plan2<- expand.grid(levels,levels,levels,levels)
colnames(plan2) <- c("x1","x2","x3","x4")

X <- with(plan2, cbind(I = 1, x1, x2, x3, x4, x1x2 = x1*x2, x1x3 = x1*x3,
                       x1x4 = x1*x4,  x2x3 = x2*x3, x2x4 = x2*x4, 
                       x3x4 = x3*x4, x1x2x3 = x1*x2*x3, x1x2x4 = x1*x2*x4,
                       x1x3x4 = x1*x3*x4, x2x3x4 = x2*x3*x4, 
                       x1x2x3x4 = x1*x2*x3*x4))

# Calculando os efeitos
efeitos <- crossprod(X, y)/(1*2^4/2)
colnames(efeitos) <- "Efeitos"
efeitos
         Efeitos
I        120,975
x1        16,950
x2         3,100
x3        11,675
x4         5,625
x1x2       2,275
x1x3      -3,400
x1x4       5,900
x2x3       0,850
x2x4      -2,700
x3x4       2,125
x1x2x3    -1,825
x1x2x4    -2,325
x1x3x4    -0,650
x2x3x4     3,350
x1x2x3x4  -3,325

Posteriormente pode-se obter os coeficientes de regressão conforme segue.

# Cálculo dos coeficientes
Coef <- efeitos/2
colnames(Coef) <- "Coeficientes"
Coef
         Coeficientes
I             60,4875
x1             8,4750
x2             1,5500
x3             5,8375
x4             2,8125
x1x2           1,1375
x1x3          -1,7000
x1x4           2,9500
x2x3           0,4250
x2x4          -1,3500
x3x4           1,0625
x1x2x3        -0,9125
x1x2x4        -1,1625
x1x3x4        -0,3250
x2x3x4         1,6750
x1x2x3x4      -1,6625

Uma vez que \(N = 2^4 = 16\) e \(r = 16\), não há graus de liberdade para estimar o erro experimental, pois \(DF_E= N - r = 0\). Deste modo, os métodos tradicionais para testar a significância dos efeitos, isto é, o teste \(t\) e a ANOVA não podem ser realizados.

Pode-se testar a significância dos efeitos utilizando o pseudo erro padrão de Lenth. Sejam \(E_1\), \(E_2\)…, \(E_{N-1}\) os efeitos estimados em um fatorial \(2^k\) não replicado. Seja \(s_0\), onde \(\widetilde{|E_j|}\) é a mediana dos efeitos padonizados.

\[ s_0 = 1,5\widetilde{|E_j|} \]

Então, o pseudo erro padrão de Lenth (pseudo standard error- PSE) é calculado de forma análoga, porém considerando apenas os efeitos esparsos. Estes efeitos desprezíveis são levados em consideração no cálculo, conforme Equação 6.1, visto que podem representar o erro aleatório do processo em estudo.

\[ PSE = 1,5\underbrace{\widetilde{|E_j|}}_{|E_j|<2,5s_0} \tag{6.1}\]

Define-se um intervalo de 0,95 de confiança para o erro, com o limite denominado de erro marginal, \(ME\), conforme Equação 6.2. Pode-se também construir um intervalo de confiança para o i-ésimo efeito como \(E_j \pm ME\).

\[ ME= t_{(0,975;m/3)}PSE \tag{6.2}\]

Quando o número de efeitos \(N-1\) testados é alto, pode acontecer de efeitos inativos serem significativos. Deste modo, pode-se usar como alternativa a margem de erro simultânea, \(SME\), conforme Equação 6.3, onde \(\gamma = (1+0,95^{1/m})/2\).

\[ SME= t_{(\gamma;m/3)}PSE \tag{6.3}\]

O pacote unrepx do R, de autoria do próprio Lenth, pode ser utilizado para análise da significância dos efeitos considerando o pseudo erro padrão.

# carregando o pacote unrepx
library(unrepx)

Primeiramente, deve-se tomar os efeitos, \(E_1\), …, \(E_{N-1}\). O comando yates do pacote unrepx permite a estimativa dos efeitos sem a necessidade da matriz \(\textbf{X}\), conforme segue.

# Efeitos
efeitos <- yates(y)
efeitos
     A      B     AB      C     AC     BC    ABC      D     AD     BD    ABD 
16,950  3,100  2,275 11,675 -3,400  0,850 -1,825  5,625  5,900 -2,700 -2,325 
    CD    ACD    BCD   ABCD 
 2,125 -0,650  3,350 -3,325 
attr(,"mean")
        
60,4875 

O chamado half normal plot ou gráfico de Daniel, permite observar os efeitos mais importantes. Neste gráfico, os efeitos são plotados de forma padronizada e ordenada em relação aos quantis da distribuição normal. Quanto maior o desvio da reta onde devem se encontrar os efeitos esparços, mais importante o efeito. Entretanto, ele funciona melhor quando há poucos efeitos influentes entre os \(N-1\) estimados. Os efeitos positivos são plotados em vermelho e os negativos em azul. Para o Exemplo 6.2 o half normal plot é apresentado na Figura 6.1. Pode-se concluir que os efeitos A e C são significativos considerando o erro marginal de Lenth.

hnplot(efeitos, half = T, method = "Lenth", ID = ME(efeitos))
Figura 6.1: Half normal plot para os efeitos no experimento de tratamento de efluentes

O gráfico de Pareto tem sido comumente utilizado para plotar os efeitos em relação ao erro marginal, \(ME\), e ao erro marginal simultâneo, \(SME\). Para o Exemplo 6.2 o gráfico de Pareto é plotado na Figura 6.2. Pelo primeiro critério temos a mesma conclusão obtida pelo método gráfico de Daniel, enquanto pelo segundo critério apenas o efeito do fator A é significativo.

# Pareto PSE plot
parplot(efeitos, method = "Lenth")
Figura 6.2: Gráfico de Pareto dos efeitos padronizados para o exemplo

Finalmente, é possível resumir a análise da significância dos efeitos, conforme segue. O valor da estatística calculada \(t\) é obtido tomando a razão entre o efeito e o pseudo erro padrão de Lenth, isto é, \(t_j = E_j/PSE\). As conclusões são as mesmas das obtidas graficamente considerando o p-valor para \(ME\) e para o \(SME\).

# Análise da significância dos efeitos
eff.test(efeitos, method = "Lenth")
     effect Lenth_PSE t.ratio p.value simult.pval
A    16,950      4,05   4,185  0,0062      0,0544
C    11,675      4,05   2,883  0,0221      0,1946
AD    5,900      4,05   1,457  0,1458      0,8294
D     5,625      4,05   1,389  0,1635      0,8665
AC   -3,400      4,05  -0,840  0,3764      0,9996
BCD   3,350      4,05   0,827  0,3831      1,0000
ABCD -3,325      4,05  -0,821  0,3865      1,0000
B     3,100      4,05   0,765  0,4184      1,0000
BD   -2,700      4,05  -0,667  0,5397      1,0000
ABD  -2,325      4,05  -0,574  0,5995      1,0000
AB    2,275      4,05   0,562  0,6076      1,0000
CD    2,125      4,05   0,525  0,6311      1,0000
ABC  -1,825      4,05  -0,451  0,6801      1,0000
BC    0,850      4,05   0,210  0,8469      1,0000
ACD  -0,650      4,05  -0,160  0,8828      1,0000

Outra possibilidade em relação ao fatorial \(2^k\) não replicado é a estimativa do erro experimental utilizando graus de liberdade dos efeitos esparços desconsiderados. Para proceder desta forma podemos retomar o uso do pacote FrF2. Fazando a análise com o comando lm deste pacote apenas os efeitos de até segunda ordem são estimados. Consequentemente, a soma dos quadrados e os graus de liberdade dos erros são obtidos considerando os efeitos de terceira ordem ou maior. O resultado abaixo expõe o modelo de regressão e o teste t para os coeficientes. Os efeitos significativos foram os do Tempo e da Corrente, os mesmos significativos via \(ME\) de Lenth. Caso o experimentador queira continuar a investigação para procurar região de curvatura e um modelo quadrático, pode-se o modelo com interações de até segunda ordem é uma boa opção, além de ser de fácil interpretação.

# Análise via FrF2
lm_eflu <- lm(plan_eflu)
summary(lm_eflu)
Number of observations used: 16 
Formula:
y ~ (Tem + Vaz + Cor + DQO)^2

Call:
lm.default(formula = fo, data = model.frame(fo, data = formula))

Residuals:
      1       2       3       4       5       6       7       8       9      10 
-0,9375 -2,4125  1,5875  1,7625  3,2625  0,0875 -3,9125  0,5625  2,7625  0,5875 
     11      12      13      14      15      16 
-3,4125  0,0625 -5,0875  1,7375  5,7375 -2,3875 

Coefficients:
            Estimate Std. Error t value Pr(>|t|)    
(Intercept)   60,487      1,254  48,246 7,23e-08 ***
Tem1           8,475      1,254   6,760  0,00108 ** 
Vaz1           1,550      1,254   1,236  0,27125    
Cor1           5,838      1,254   4,656  0,00555 ** 
DQO1           2,812      1,254   2,243  0,07490 .  
Tem1:Vaz1      1,137      1,254   0,907  0,40586    
Tem1:Cor1     -1,700      1,254  -1,356  0,23314    
Tem1:DQO1      2,950      1,254   2,353  0,06532 .  
Vaz1:Cor1      0,425      1,254   0,339  0,74839    
Vaz1:DQO1     -1,350      1,254  -1,077  0,33076    
Cor1:DQO1      1,062      1,254   0,847  0,43541    
---
Signif. codes:  0 '***' 0,001 '**' 0,01 '*' 0,05 '.' 0,1 ' ' 1

Residual standard error: 5,015 on 5 degrees of freedom
Multiple R-squared:  0,9439,    Adjusted R-squared:  0,8317 
F-statistic: 8,413 on 10 and 5 DF,  p-value: 0,01486

Outra possibilidade é utilizar o comando lm para obter um modelo completo e reduzir o modelo. Pode-se também selecionar o modelo considerando a simplicidade na interpretação. Pelas análises realizadas o modelo reduzido com o comando step via opção backward presentou o maior ajuste, com menor AIC e maior coeficiente de determinação múltipla ajustado, \(R_{aj}^2 = 0,8464\). É importante recortdar que antes de aplicar o comando step, devse-se remover um coeficiente manualmente, sempre o de maior ordem.

# Modelo completo
lm_eflu2 <- lm(formula = y ~ (Tem + Vaz + Cor + DQO)^4, data = plan_eflu)
summary(lm_eflu2)

Call:
lm.default(formula = y ~ (Tem + Vaz + Cor + DQO)^4, data = plan_eflu)

Residuals:
ALL 16 residuals are 0: no residual degrees of freedom!

Coefficients:
                    Estimate Std. Error t value Pr(>|t|)
(Intercept)          60,4875        NaN     NaN      NaN
Tem1                  8,4750        NaN     NaN      NaN
Vaz1                  1,5500        NaN     NaN      NaN
Cor1                  5,8375        NaN     NaN      NaN
DQO1                  2,8125        NaN     NaN      NaN
Tem1:Vaz1             1,1375        NaN     NaN      NaN
Tem1:Cor1            -1,7000        NaN     NaN      NaN
Tem1:DQO1             2,9500        NaN     NaN      NaN
Vaz1:Cor1             0,4250        NaN     NaN      NaN
Vaz1:DQO1            -1,3500        NaN     NaN      NaN
Cor1:DQO1             1,0625        NaN     NaN      NaN
Tem1:Vaz1:Cor1       -0,9125        NaN     NaN      NaN
Tem1:Vaz1:DQO1       -1,1625        NaN     NaN      NaN
Tem1:Cor1:DQO1       -0,3250        NaN     NaN      NaN
Vaz1:Cor1:DQO1        1,6750        NaN     NaN      NaN
Tem1:Vaz1:Cor1:DQO1  -1,6625        NaN     NaN      NaN

Residual standard error: NaN on 0 degrees of freedom
Multiple R-squared:      1, Adjusted R-squared:    NaN 
F-statistic:   NaN on 15 and 0 DF,  p-value: NA
# Modelo de terceira ordem
lm_eflu3 <- lm(formula = y ~ (Tem + Vaz + Cor + DQO)^3, data = plan_eflu)
summary(lm_eflu3)

Call:
lm.default(formula = y ~ (Tem + Vaz + Cor + DQO)^3, data = plan_eflu)

Residuals:
     1      2      3      4      5      6      7      8      9     10     11 
-1,663  1,663  1,663 -1,663  1,663 -1,663 -1,663  1,663  1,663 -1,663 -1,663 
    12     13     14     15     16 
 1,663 -1,663  1,663  1,663 -1,663 

Coefficients:
               Estimate Std. Error t value Pr(>|t|)  
(Intercept)     60,4875     1,6625  36,383   0,0175 *
Tem1             8,4750     1,6625   5,098   0,1233  
Vaz1             1,5500     1,6625   0,932   0,5223  
Cor1             5,8375     1,6625   3,511   0,1766  
DQO1             2,8125     1,6625   1,692   0,3399  
Tem1:Vaz1        1,1375     1,6625   0,684   0,6180  
Tem1:Cor1       -1,7000     1,6625  -1,023   0,4929  
Tem1:DQO1        2,9500     1,6625   1,774   0,3267  
Vaz1:Cor1        0,4250     1,6625   0,256   0,8407  
Vaz1:DQO1       -1,3500     1,6625  -0,812   0,5658  
Cor1:DQO1        1,0625     1,6625   0,639   0,6380  
Tem1:Vaz1:Cor1  -0,9125     1,6625  -0,549   0,6804  
Tem1:Vaz1:DQO1  -1,1625     1,6625  -0,699   0,6115  
Tem1:Cor1:DQO1  -0,3250     1,6625  -0,195   0,8771  
Vaz1:Cor1:DQO1   1,6750     1,6625   1,008   0,4976  
---
Signif. codes:  0 '***' 0,001 '**' 0,01 '*' 0,05 '.' 0,1 ' ' 1

Residual standard error: 6,65 on 1 degrees of freedom
Multiple R-squared:  0,9803,    Adjusted R-squared:  0,7041 
F-statistic: 3,549 on 14 and 1 DF,  p-value: 0,3961
# Modelo reduzido via backward
lm_eflu3_red <- step(lm_eflu3, direction = "backward", trace=FALSE)
summary(lm_eflu3_red)

Call:
lm.default(formula = y ~ Tem + Vaz + Cor + DQO + Tem:Vaz + Tem:Cor + 
    Tem:DQO + Vaz:Cor + Vaz:DQO + Cor:DQO + Tem:Vaz:Cor + Tem:Vaz:DQO + 
    Vaz:Cor:DQO, data = plan_eflu)

Residuals:
     1      2      3      4      5      6      7      8      9     10     11 
-1,338  1,338  1,988 -1,988  1,338 -1,338 -1,988  1,988  1,338 -1,338 -1,988 
    12     13     14     15     16 
 1,988 -1,338  1,338  1,988 -1,988 

Coefficients:
               Estimate Std. Error t value Pr(>|t|)    
(Intercept)     60,4875     1,1978  50,498 0,000392 ***
Tem1             8,4750     1,1978   7,075 0,019396 *  
Vaz1             1,5500     1,1978   1,294 0,324939    
Cor1             5,8375     1,1978   4,873 0,039619 *  
DQO1             2,8125     1,1978   2,348 0,143378    
Tem1:Vaz1        1,1375     1,1978   0,950 0,442525    
Tem1:Cor1       -1,7000     1,1978  -1,419 0,291638    
Tem1:DQO1        2,9500     1,1978   2,463 0,132804    
Vaz1:Cor1        0,4250     1,1978   0,355 0,756652    
Vaz1:DQO1       -1,3500     1,1978  -1,127 0,376763    
Cor1:DQO1        1,0625     1,1978   0,887 0,468646    
Tem1:Vaz1:Cor1  -0,9125     1,1978  -0,762 0,525754    
Tem1:Vaz1:DQO1  -1,1625     1,1978  -0,971 0,434167    
Vaz1:Cor1:DQO1   1,6750     1,1978   1,398 0,296886    
---
Signif. codes:  0 '***' 0,001 '**' 0,01 '*' 0,05 '.' 0,1 ' ' 1

Residual standard error: 4,791 on 2 degrees of freedom
Multiple R-squared:  0,9795,    Adjusted R-squared:  0,8464 
F-statistic: 7,357 on 13 and 2 DF,  p-value: 0,1259

A análise dos resíduos pode ser realizada conforme código à seguir. Escolhemos o modelo de segunda ordem como modelo final. Pelo p-valor do teste de Shapiro-Wilk, não há indícios para rejeição da hipótese nula de normalidade dos resíduos. A Figura 6.3 apresenta os gráficos de resíduos para o modelo de segunda ordem.


    Shapiro-Wilk normality test

data:  resi_eflu
W = 0,97825, p-value = 0,9482
Figura 6.3: Gráfico de resíduos para experimento do tratamento de efluentes, modelo com termos de até segunda ordem

Pode-se também plotar os efeitos principais significativos graficamente utilizando, por exemplo, o pacote ggplot2, conforme feito no capítulo anterior. A Figura 6.4 apresenta os efeitos principais dos fatores significativos Tempo e Corrente. Pode-se observar que ambos apresentaram efeito positivo, de forma que o aumento destes garante o aumento da eficiência do tratamento.

Figura 6.4: Gráfico de efeitos principais para Tempo e Corrente para o experimento do tratamento de efluentes

A Figura 6.5 ilustra o gráfico de contorno para o modelo reduzido. Considerou-se apenas os efeitos mais importantes neste caso. Observa-se maior rendimento com corrente e tempo mais alto.

Figura 6.5: Gráfico de contorno do tamanho de grão em função de X2 e X3, com X1 = 1000 e X1 = 1150 ºC

6.3 Bloco e confundimento no fatorial \(2^k\)

Em diversas situações não é possível realizar todas os \(N\) experimentos em condições homogêneas, mesmo com múltiplos fatores em estudo. Nestes casos deve-se planejar o experimento de forma a evitar que o efeito de fontes de variação adicionais seja confundido com os efeitos dos fatores em avaliação ou inflem o erro experimental. A blocagem pode ser útil também no contexto do fatorial \(2^k\).

A blocagem é um conceito muito útil no fatorial \(2^k\) e em outros planejamentos envolvendo multiplos fatores, como alguns de superfície de resposta. Um planejamento pode ser dividido de forma sistemática em dois ou mais blocos, de acordo com o número de níveis da condição heterogênea em avaliação a ser blocada.

Exemplo 6.2 Suponha que um fatorial \(2^2\) com \(n=2\) réplicas será realizado para estudar o efeito do tempo e da temperatura no tratamento térmico de uma liga. Suponha que o experimentador tem quatro corpos de prova de um lote e quatro corpos de prova de outro lote, ambos da mesma liga e fornecidos pelo mesmo fornecedor. Apesar da garantia do fornecedor de homogeneidade entre os lotes, o analista decide blocar os lotes, de forma a evitar que o efeito de uma possível diferença entre estes lotes afete os resultados do experimento. Uma vez que o número de corpos de prova de cada lote corresponde a uma replicação completa, cada bloco, isto é, cada lote da liga pode corresponder a uma replicação. Os dados do exemplo são resumidos na Tabela 6.2.

Tabela 6.2: Planejamento fatorial 2^2, bloco na replicação
Ordem Blocos x1 x2 Dureza [HRC]
1 1 -1 -1 48
2 1 1 -1 53
3 1 -1 1 51
4 1 1 1 54
5 2 -1 -1 50
6 2 1 -1 54
7 2 -1 1 53
8 2 1 1 57

A blocagem na replicação pode ser considerada na ANOVA com soma dos quadrados definida conforme Equação 6.4, com número de graus de liberdade \(DF_{blocos} = n_{blocos}-1\).

\[ SS_{blocos}= \sum_{i=1}^{n_{blocos}}\frac{B_i^2}{2^k}-\frac{y_{...}^2}{n2^k} \tag{6.4}\]

Para gerar este planejamento utilizando o pacote FrF2 do R pode-se utilizar o código à seguir.

# Planejamento
plan_block <- FrF2(nruns = 4,
                   nfactors = 2,
                   randomize = F,
                   replications = 2)

# Resposta
dureza <- c(48, 53, 51, 54, 50, 54, 53, 57)
plan_block <- add.response(plan_block,dureza)

plan_block
  run.no run.no.std.rp  A  B Blocks dureza
1      1           1.1 -1 -1     .1     48
2      2           2.1  1 -1     .1     53
3      3           3.1 -1  1     .1     51
4      4           4.1  1  1     .1     54
5      5           1.2 -1 -1     .2     50
6      6           2.2  1 -1     .2     54
7      7           3.2 -1  1     .2     53
8      8           4.2  1  1     .2     57
class=design, type= full factorial 
NOTE: columns run.no and run.no.std.rp  are annotation, 
 not part of the data frame

Pode-se observar que a coluna blocos já é adicionada no planejamento sem necessidade de algum argumento adicional. A análise deve considerar o termo Blocks no modelo, conforme segue. Observando o resultado do modelo linear, o termo Blocks.2 refere-se ao segundo nível do bloco, sendo adicionado no modelo a diferença entre médias deste nível e do primeiro na previsão, no caso de se prever os resultados dos ensaios no segundo bloco. Logo, o bloco é tratado segundo uma variável categórica na análise. Para o exemplo esta diferença média entre blocos é igual a 2 HRC. Pode-se concluir que neste caso houve significância do fator blocos.

# Análise fatorial 2^k com bloco na replicação
# Modelo linear
lm_block <- lm(formula = dureza ~ Blocks + A*B, 
               data = plan_block)
summary(lm_block)

Call:
lm.default(formula = dureza ~ Blocks + A * B, data = plan_block)

Residuals:
         1          2          3          4          5          6          7 
-1,099e-14  5,000e-01  4,026e-15 -5,000e-01  1,092e-14 -5,000e-01 -3,926e-15 
         8 
 5,000e-01 

Coefficients:
            Estimate Std. Error t value Pr(>|t|)    
(Intercept)  51,5000     0,2887 178,401 3,88e-07 ***
Blocks.2      2,0000     0,4082   4,899  0,01628 *  
A1            2,0000     0,2041   9,798  0,00226 ** 
B1            1,2500     0,2041   6,124  0,00875 ** 
A1:B1        -0,2500     0,2041  -1,225  0,30807    
---
Signif. codes:  0 '***' 0,001 '**' 0,01 '*' 0,05 '.' 0,1 ' ' 1

Residual standard error: 0,5774 on 3 degrees of freedom
Multiple R-squared:  0,9815,    Adjusted R-squared:  0,9568 
F-statistic: 39,75 on 4 and 3 DF,  p-value: 0,00623
# ANOVA
anova_block <- aov(lm_block)
summary(anova_block)
            Df Sum Sq Mean Sq F value  Pr(>F)   
Blocks       1    8,0    8,00    24,0 0,01628 * 
A            1   32,0   32,00    96,0 0,00226 **
B            1   12,5   12,50    37,5 0,00875 **
A:B          1    0,5    0,50     1,5 0,30807   
Residuals    3    1,0    0,33                   
---
Signif. codes:  0 '***' 0,001 '**' 0,01 '*' 0,05 '.' 0,1 ' ' 1

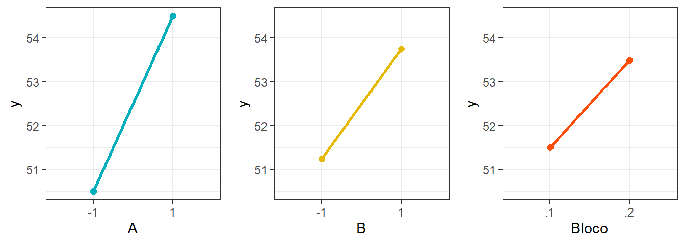
A Figura 6.6 apresenta os gráficos de efeitos principais para os fatores A, B e bloco na resposta. O código para obter os gráficos é exposto à seguir. Apesar de não se desejar estudar o efeito do bloco, é importante observar que o bloco 2 apresenta dureza média mais alta em relação ao 1.

plan_block$fit <- lm_block$fitted.values

plan_dec_x1 <- plan_block |>
  group_by(A, group=1) |>
  summarise(y = mean(fit)) |>
  mutate(across(!y, as.factor))

plan_dec_x2 <- plan_block |>
  group_by(B, group=1) |>
  summarise(y = mean(fit)) |>
  mutate(across(!y, as.factor))

plan_dec_bl <- plan_block |>
  group_by(Blocks, group=1) |>
  summarise(y = mean(fit)) |>
  mutate(across(!y, as.factor))

range_y <- (c(min(plan_dec_x1$y,plan_dec_x2$y, plan_dec_bl$y),
              max(plan_dec_x1$y,plan_dec_x2$y, plan_dec_bl$y)))

px1 <- ggplot(plan_dec_x1 , 
       aes(x=A, y=y, group=1)) +
  geom_line(col="#00AFBB",lwd=1) +
  geom_point(col="#00AFBB",size=2) +
  ylim(range_y) + 
  ylab("y") +
  xlab("A")

px2 <- ggplot(plan_dec_x2,
       aes(x=B, y=y, group=1)) +
  geom_line(col="#E7B800",lwd=1) +
  geom_point(col="#E7B800",size=2) +
  ylim(range_y) + ylab("y") +
  xlab("B")

pbl<- ggplot(plan_dec_bl,
       aes(x=Blocks, y=y, group=1)) +
  geom_line(col="#FC4E07",lwd=1) +
  geom_point(col="#FC4E07",size=2) +
  ylim(range_y) + ylab("y") +
  xlab("Bloco")

# Arranjando os gráficos em um único painel
ggarrange(px1,px2,pbl, ncol=3)
Figura 6.6: Efeitos principais para o experimento de tratamento térmico

Caso o experimentador deseje constatar a diferença no modelo quando o bloco não é considerado, basta fazer a análise sem o termo Blocks, conforme resultado abaixo. Pode-se observar que a diferença entre os blocos inflará o erro experimental, mesmo o erro sendo estimado com mais graus de liberdade, dada a significância da variável blocada. Neste sentido, ao desconsiderar a variável blocada no modelo, perde-se qualidade do modelo, conforme pode-se constatar pelas medidas de ajuste.


Call:
lm.default(formula = dureza ~ A * B, data = plan_block)

Residuals:
   1    2    3    4    5    6    7    8 
-1,0 -0,5 -1,0 -1,5  1,0  0,5  1,0  1,5 

Coefficients:
            Estimate Std. Error t value Pr(>|t|)    
(Intercept)  52,5000     0,5303  98,995 6,24e-08 ***
A1            2,0000     0,5303   3,771   0,0196 *  
B1            1,2500     0,5303   2,357   0,0779 .  
A1:B1        -0,2500     0,5303  -0,471   0,6619    
---
Signif. codes:  0 '***' 0,001 '**' 0,01 '*' 0,05 '.' 0,1 ' ' 1

Residual standard error: 1,5 on 4 degrees of freedom
Multiple R-squared:  0,8333,    Adjusted R-squared:  0,7083 
F-statistic: 6,667 on 3 and 4 DF,  p-value: 0,04909

No caso onde deseja-se blocar uma determinada variável em um fatorial com número de níveis da variável a ser blocada maior que o número de réplicas, deve-se utilizar do confundimento. O confundimento é uma técnica para dividir os experimentos do fatorial \(2^k\) em blocos de forma menos prejudicial, quando não é possível blocar nas replicações. Neste caso aloca-se uma fração do planejamento em cada bloco. A escolha desta fração acarreta um confundimento com um dos efeitos a ser estimado no fatorial \(2^k\). Respeitando a hierarquia dos efeitos, deve-se sempre alocar os níveis da variável blocada na interação de maior ordem.

A Figura 6.7 ilustra um fatorial \(2^3\) com bloco com confundimento em dois níveis. O princípio de hierarquia dos efeitos garante que os efeitos de ordem mais baixa são os mais importantes. Já pelo princípio da esparcidade dos efeitos na maioria dos estudos poucos efeitos explicam a maior proporção da variabilidade dos dados na resposta de interesse. Portanto, espera-se que poucos efeitos e de menor ordem sejam mais importantes. Neste sentido, para o fatorial \(2^3\) não replicado com bloco em dois níveis, o confundimento deve ser alocado na interação de maior ordem, \(x_1x_2x_3\), conforme a Tabela 6.3. O bloco destacado em azul na Figura 6.7 corresponde a \(x_1x_2x_3=-1\), enquanto o amarelo correponde a \(x_1x_2x_3=+1\) na Tabela 6.3.

Figura 6.7: Fatorial \(2^3\) com confundimento em dois níveis
Tabela 6.3: Planejamento fatorial 2^3 com confundimento
Ordem x1 x2 x3 Bloco = x1x2x3
1 -1 -1 -1 -1
2 1 -1 -1 1
3 -1 1 -1 1
4 1 1 -1 -1
5 -1 -1 1 1
6 1 -1 1 -1
7 -1 1 1 -1
8 1 1 1 1

Além de saber como alocar blocos com confundimento, é importante entender como realizar a análise. Seja o Exemplo 6.3, à seguir.

Exemplo 6.3 Um planejamento fatorial \(2^4\) foi utilizado no estudo da síntese por deposição química a vapor de acetileno. Foram estudados os efeitos do tempo de crescimento (45, 60 min), da temperatura de crescimento (700, 750 °C), da vazão de acetileno (150, 190 ml/min) e da vazão de argônio (230, 290 ml/min). O catalisador bimetálico FeCo foi utilizado na síntese. Supondo que o experimentador tinha disponível quantidade suficiente de um primeiro lote do catalisador para oito experimentos e quantidade suficientes de um segundo lote para oito experimentos, ele decidiu blocar esta variável. Deve-se definir o confundimento menos prejudicial de forma a alocar os níveis dos blocos.

Tabela 6.4: Planejamento fatorial 2^4, confundimento
Ordem Fluxo de Acetileno [ml/min] Fluxo de Argônio [ml/min] Temperatura [ºC] Tempo [min] Rendimento [%]
1 150 190 700 45 48
2 190 190 700 45 53
3 150 230 700 45 51
4 190 230 700 45 54
5 150 190 750 45 50
6 190 190 750 45 54
7 150 230 750 45 53
8 190 230 750 45 57
9 150 190 700 60 48
10 190 190 700 60 53
11 150 230 700 60 51
12 190 230 700 60 54
13 150 190 750 60 50
14 190 190 750 60 54
15 150 230 750 60 53
16 190 230 750 60 57

Para entender a melhor forma de obter o confundimento neste planejamento, é importante considerar a matriz \(X\). Para obtê-la no R, pode-se utilizar o comando model.matrix, conforme código à seguir. A forma menos prejudicial neste caso é confundir o bloco com a interação de quarta ordem \(x_1x_2x_3x_4\).

# construindo a matrix X
levels <- c(-1, +1)
plan2<- expand.grid(levels,levels,levels,levels)
colnames(plan2) <- c("x1","x2","x3","x4")

# matriz do planejamento
X <- model.matrix(~x1*x2*x3*x4,data=plan2)
X
   (Intercept) x1 x2 x3 x4 x1:x2 x1:x3 x2:x3 x1:x4 x2:x4 x3:x4 x1:x2:x3
1            1 -1 -1 -1 -1     1     1     1     1     1     1       -1
2            1  1 -1 -1 -1    -1    -1     1    -1     1     1        1
3            1 -1  1 -1 -1    -1     1    -1     1    -1     1        1
4            1  1  1 -1 -1     1    -1    -1    -1    -1     1       -1
5            1 -1 -1  1 -1     1    -1    -1     1     1    -1        1
6            1  1 -1  1 -1    -1     1    -1    -1     1    -1       -1
7            1 -1  1  1 -1    -1    -1     1     1    -1    -1       -1
8            1  1  1  1 -1     1     1     1    -1    -1    -1        1
9            1 -1 -1 -1  1     1     1     1    -1    -1    -1       -1
10           1  1 -1 -1  1    -1    -1     1     1    -1    -1        1
11           1 -1  1 -1  1    -1     1    -1    -1     1    -1        1
12           1  1  1 -1  1     1    -1    -1     1     1    -1       -1
13           1 -1 -1  1  1     1    -1    -1    -1    -1     1        1
14           1  1 -1  1  1    -1     1    -1     1    -1     1       -1
15           1 -1  1  1  1    -1    -1     1    -1     1     1       -1
16           1  1  1  1  1     1     1     1     1     1     1        1
   x1:x2:x4 x1:x3:x4 x2:x3:x4 x1:x2:x3:x4
1        -1       -1       -1           1
2         1        1       -1          -1
3         1       -1        1          -1
4        -1        1        1           1
5        -1        1        1          -1
6         1       -1        1           1
7         1        1       -1           1
8        -1       -1       -1          -1
9         1        1        1          -1
10       -1       -1        1           1
11       -1        1       -1           1
12        1       -1       -1          -1
13        1       -1       -1           1
14       -1        1       -1          -1
15       -1       -1        1          -1
16        1        1        1           1
attr(,"assign")
 [1]  0  1  2  3  4  5  6  7  8  9 10 11 12 13 14 15

Para gerar um planejamento fatorial \(2^k\) com blocagem e confundimento pode-se utilizar o pacote FrF2. Para o Exemplo 6.3 pode-se utilizar o código à seguir.

# Planejamento 2^4 com confundimento
plan_conf <- FrF2(nruns = 16,
                  nfactors = 4,
                  randomize = F,
                  blocks = 2)

# Recomenda-se avaliar o planejamento gerado primeiro, 
# pois o pacote ordena por bloco
# Resposta
rend <- c(112, 62, 120, 56, 156, 50, 134, 36, # bloco1: x1x2x3x4 = -1
          102, 42, 126, 24, 170, 72, 142, 38) # bloco2: x1x2x3x4 = +1
plan_conf <- add.response(plan_conf,rend)

plan_conf
  run.no run.no.std.rp Blocks  A  B  C  D rend
1      1         2.1.1      1 -1 -1 -1  1  112
2      2         3.1.2      1 -1 -1  1 -1   62
3      3         5.1.3      1 -1  1 -1 -1  120
4      4         8.1.4      1 -1  1  1  1   56
5      5         9.1.5      1  1 -1 -1 -1  156
6      6        12.1.6      1  1 -1  1  1   50
7      7        14.1.7      1  1  1 -1  1  134
8      8        15.1.8      1  1  1  1 -1   36
   run.no run.no.std.rp Blocks  A  B  C  D rend
9       9         1.2.1      2 -1 -1 -1 -1  102
10     10         4.2.2      2 -1 -1  1  1   42
11     11         6.2.3      2 -1  1 -1  1  126
12     12         7.2.4      2 -1  1  1 -1   24
13     13        10.2.5      2  1 -1 -1  1  170
14     14        11.2.6      2  1 -1  1 -1   72
15     15        13.2.7      2  1  1 -1 -1  142
16     16        16.2.8      2  1  1  1  1   38
class=design, type= FrF2.blocked 
NOTE: columns run.no and run.no.std.rp  are annotation, 
 not part of the data frame

A soma dos quadrados para a blocagem com confundimento em dois níveis pode ser obtida conforme a Equação 6.5.

\[ SS_{blocos}= \frac{(\sum_{bloco=+1}y)^2 - (\sum_{bloco=-1}y)^2}{n2^k/2} - \frac{y_{...}^2}{n2^k} \tag{6.5}\]

A análise no R é feita de forma similar à blocagem na replicação, incluindo o fator Blocks no modelo. Portanto, a diferença é na criação do planejamento. No caso da blocagem na replicação não é necessário modificação alguma no planejamento, já na blocagem com confundimento é necessário colocar o argumento blocks com o número de níveis desejado. Logicamente, o número de ensaios \(N\) deve ser múltiplo do número de níveis, de forma que as frações alocadas para cada bloco sejam iguais.

Para o Exemplo 6.3, a análise é realizada com a sintaxe à seguir. O modelo rend ~ Blocks + (A+B+C+D)^3 não contém o termo de quarta ordem, \(x_1x_2x_3x_4\), pois este está confundido com o termo Blocks. De qualquer forma os 16 graus de liberdade foram usados para estimar os efeitos, sem a possibilidade de estimar o erro experimental da forma tradicional.

# Análise fatorial 2^k com blocagem e confundimento
# Modelo linear
lm_conf <- lm(formula = rend ~ Blocks + (A+B+C+D)^3, 
               data = plan_conf)
summary(lm_conf)

Call:
lm.default(formula = rend ~ Blocks + (A + B + C + D)^3, data = plan_conf)

Residuals:
ALL 16 residuals are 0: no residual degrees of freedom!

Coefficients:
            Estimate Std. Error t value Pr(>|t|)
(Intercept)   90,125        NaN     NaN      NaN
Blocks1       -0,625        NaN     NaN      NaN
A1             9,625        NaN     NaN      NaN
B1            -5,625        NaN     NaN      NaN
C1           -42,625        NaN     NaN      NaN
D1             0,875        NaN     NaN      NaN
A1:B1         -6,625        NaN     NaN      NaN
A1:C1         -8,125        NaN     NaN      NaN
A1:D1         -2,625        NaN     NaN      NaN
B1:C1         -3,375        NaN     NaN      NaN
B1:D1          3,125        NaN     NaN      NaN
C1:D1         -1,875        NaN     NaN      NaN
A1:B1:C1       3,625        NaN     NaN      NaN
A1:B1:D1      -2,875        NaN     NaN      NaN
A1:C1:D1      -1,375        NaN     NaN      NaN
B1:C1:D1       6,375        NaN     NaN      NaN

Residual standard error: NaN on 0 degrees of freedom
Multiple R-squared:      1, Adjusted R-squared:    NaN 
F-statistic:   NaN on 15 and 0 DF,  p-value: NA
# ANOVA
# anova_conf <- aov(lm_conf)
# summary(anova_conf)

Após uma primeira avaliação, pode-se remover alguma interação de ordem maior com efeito menor. Porém, neste estudo, como o bloco não foi significativo, pode-se removê-lo do modelo, conforme segue. Pode-se concluir que os fatores \(x_1\) e \(x_3\) além da interação entre estes foram significativos. Este modelo também apresentou um excelente ajuste, com \(R_{aj}^2 = 0,9973\).

# Análise fatorial 2^k com blocagem e confundimento
# Modelo linear sem bloco
lm_conf3 <- lm(formula = rend ~ (A+B+C+D)^3, 
               data = plan_conf)
summary(lm_conf3)

Call:
lm.default(formula = rend ~ (A + B + C + D)^3, data = plan_conf)

Residuals:
     1      2      3      4      5      6      7      8      9     10     11 
 0,625  0,625  0,625  0,625  0,625  0,625  0,625  0,625 -0,625 -0,625 -0,625 
    12     13     14     15     16 
-0,625 -0,625 -0,625 -0,625 -0,625 

Coefficients:
            Estimate Std. Error t value Pr(>|t|)   
(Intercept)   90,125      0,625   144,2  0,00441 **
A1             9,625      0,625    15,4  0,04128 * 
B1            -5,625      0,625    -9,0  0,07045 . 
C1           -42,625      0,625   -68,2  0,00933 **
D1             0,875      0,625     1,4  0,39486   
A1:B1         -6,625      0,625   -10,6  0,05988 . 
A1:C1         -8,125      0,625   -13,0  0,04887 * 
A1:D1         -2,625      0,625    -4,2  0,14881   
B1:C1         -3,375      0,625    -5,4  0,11657   
B1:D1          3,125      0,625     5,0  0,12567   
C1:D1         -1,875      0,625    -3,0  0,20483   
A1:B1:C1       3,625      0,625     5,8  0,10869   
A1:B1:D1      -2,875      0,625    -4,6  0,13628   
A1:C1:D1      -1,375      0,625    -2,2  0,27160   
B1:C1:D1       6,375      0,625    10,2  0,06221 . 
---
Signif. codes:  0 '***' 0,001 '**' 0,01 '*' 0,05 '.' 0,1 ' ' 1

Residual standard error: 2,5 on 1 degrees of freedom
Multiple R-squared:  0,9998,    Adjusted R-squared:  0,9973 
F-statistic: 392,7 on 14 and 1 DF,  p-value: 0,03954
# ANOVA
# anova_conf3 <- aov(lm_conf3)
# summary(anova_conf3)

Pode-se também utilizar o pacote unrepx para analisar o planejamento fatorial \(2^k\) com blocagem e confundimento. Entretano, o analista deve entender em qual interação está alocado o bloco, visto que os resultados deste pacote não especificam. Para o Exemplo 6.3, a análise pode ser realizada conforme segue.

# Resposta na ordem padrão do fatorial
rend <- c(102, 156, 120, 142, 62, 72, 24, 36, 112, 170, 126, 134, 42, 50, 56, 38)

# Efeitos
efeitos <- yates(rend)
efeitos
     A      B     AB      C     AC     BC    ABC      D     AD     BD    ABD 
 19,25 -11,25 -13,25 -85,25 -16,25  -6,75   7,25   1,75  -5,25   6,25  -5,75 
    CD    ACD    BCD   ABCD 
 -3,75  -2,75  12,75  -1,25 
attr(,"mean")
       
90,125 
# Análise da significância dos efeitos
eff.test(efeitos, method = "Lenth")
     effect Lenth_PSE t.ratio p.value simult.pval
C    -85,25      9,75  -8,744  0,0002      0,0015
A     19,25      9,75   1,974  0,0667      0,4994
AC   -16,25      9,75  -1,667  0,1059      0,7000
AB   -13,25      9,75  -1,359  0,1708      0,8800
BCD   12,75      9,75   1,308  0,1855      0,9119
B    -11,25      9,75  -1,154  0,2364      0,9655
ABC    7,25      9,75   0,744  0,4316      1,0000
BC    -6,75      9,75  -0,692  0,4674      1,0000
BD     6,25      9,75   0,641  0,5570      1,0000
ABD   -5,75      9,75  -0,590  0,5894      1,0000
AD    -5,25      9,75  -0,538  0,6222      1,0000
CD    -3,75      9,75  -0,385  0,7237      1,0000
ACD   -2,75      9,75  -0,282  0,7958      1,0000
D      1,75      9,75   0,179  0,8681      1,0000
ABCD  -1,25      9,75  -0,128  0,9067      1,0000
Figura 6.8: Gráfico de Pareto para os efeitos no fatorial \(2^4\) com confundimento

6.4 Fatorial fracionado \(2^{k-p}\)

Em diversas situações onde o número de fatores de controle é elevado, o custo experimental para executar um planejamento fatorial \(2^k\) completo fica elevado, visto que o número de experimentos cresce exponencialmente com o aumento do número de fatores de interesse, \(N=2^k\). Nestes casos pode-se utilizar o planejamento fatorial fracionado \(2^{k-p}\) para estudar o processo de interesse. No planejamento fatorial fracionado \(2^{k-p}\) apenas uma fração do fatorial \(2^k\) é realizada, viabilizando economia na experimentação. Para \(p=1\), tem-se um planejamento com meia fração, já para \(p=2\), tem-se uma fração de um quarto. Apesar da perda de informação decorrente na redução do número de ensaios, há alguns princípios que sustentam o uso do fatorial fracionado \(2^{k-p}\).

Ao realizar apenas uma fração do planejamento, não é possível estimar todos os efeitos do processo em estudo. Entretanto, pelo princípio da hierarquia dos efeitos, os efeitos de menor ordem são mais importantes e devem ser priorizados. Já pelo princípio da esparcidade dos efeitos, geralmente poucos efeitos serão significativos em uma resposta de interesse, enquanto a maior parte dos efeitos será esparça. Logo, considerando estes dois princípios, na maioria dos estudos poucos efeitos e de menor ordem serão significativos na resposta de interesse. A Figura 6.9 ilustra estes princípios.

Figura 6.9: Princípios da esparcidade e hierarquia dos efeitos

Um conceito fundamental na experimentação que sustenta o uso do planejamento fatorial fracionado é a experimentação sequencial. Geralmente em estudos com muitas variáveis de interesse, torna-se necessário a realização de experimentos inciciais, ditos de varredura (screening experiments). Nestes experimentos deseja-se conhecer os fatores influentes entre muitos existentes. Deste modo, ao realizar o fatorial fracionado \(2^{k-p}\) não deseja-se obter resultados conclusivos, mas indícios que demonstrem o caminho a ser seguido nas etapas subsequentes da experimentação. O analista busca com este planejamento reduzir o número de fatores em investigação para depois aplicar outros métodos conclusivos.

Relacionado à questão da experimentação sequencial está a propriedade de projeção. Esta propriedade implica na remoção dos efeitos com menor magnitude do fatorial fracionado \(2^{k-p}\), projetando-o em um fatorial completo \(2^k\). Seja um fatorial fracionado \(2^{3-1}\). Este planejamento contém \(k = 3\) fatores, \(x_1\), \(x_2\) e \(x_3\) e consiste em meia fração do fatorial \(2^k\) completo, \(p = 1\). Logo, o número de experimentos realizado é \(N=2^{3-1}=4\). Supondo que após uma primeira análise dos efeitos principais dos três fatores, observa-se que o efeito de um deles, por exemplo de \(x_3\), não é significativo. Sugere-se remover este fator do estudo, projetando o planejamento em um fatorial completo \(2^2\). A Figura 6.10 ilustra a propriedade de projeção.

Figura 6.10: Projeção no fatorial fracionado \(2^{k-p}\)

Ainda considerando o caso do fatorial fracionado \(2^{3-1}\), com \(N = 4\) experimentos, deve-se escolher qual \(1/2\) fração menos prejudicial deve ser realizada. Neste caso os níveis do fator \(x_3\) devem ser definidos considerando o produto \(x_1x_2\). Isto, logicamente implicará em um confundimento desta interação com o efeito de \(x_3\). A Tabela 6.5 apresenta este planejamento. Entretanto, há outra possibilidade para o mesmo planejamento fatorial fracionado \(2^{3-1}\), a fração alternativa, definindo o terceiro fator como \(x_3=-x_1x_2\).

Tabela 6.5: Planejamento fatorial fracionado 2^3-1
Ordem x1 x2 x3 = x1x2
1 -1 -1 1
2 1 -1 -1
3 -1 1 -1
4 1 1 1

A Figura 6.11 ilustra a fração principal, Figura 6.11(a) do planejamento fatorial \(2^{3-1}\), com os experimentos enumerados 5, 2, 3 e 8 correspondentes, respectivamente, aos experimentos 1, 2, 3 e 4 da Tabela Tabela 6.5. A Figura 6.11(b) apresenta a fração alternativa deste planejamento, enquanto a Figura 6.11(c) apresenta o fatorial completo resultante da composição das duas frações.

Figura 6.11: Fatorial fracionado \(2^{3-1}\) (a) fração principal; (b) fração alternativa; (fatorial completo \(2^3\))

Considerando ainda o princípio da experimentação sequencial, após realizar \(1/2\) fração de um fatorial completo, caso o experimentador constate que todos os efeitos são importantes em magnitude, ele pode completar o planejamento com a outra fração, de forma a obter mais informação acerca dos efeitos em estudo. O experimentador pode neste caso blocar as frações testadas em momentos distintos, para avaliar a significância de uma possível variabilidade entre as estas etapas.

Ao realizar um fatorial fracionado, o analista deve ter em mente que perderá informação em relação aos efeitos possíveis de serem estimados considerando os fatores em análise e suas interações. Tomando o exemplo dos três fatores, no fatorial completo \(2^3\) há possibilidade de estimar uma constante, 3 efeitos principais, 3 interações de segunda ordem e uma interação de terceira ordem. Ao realizar um fatorial fracionado \(2^{3-1}\), o analista só poderá estimar \(r = 4\) efeitos, uma vez que tem apenas \(N=4\) experimentos. Deste modo, o conceito de confundimento está implícito nos fatoriais fracionados, de forma que não é possível estimar um efeito sem este estar confundido com outro de interesse. Deve-se, portanto, avaliar a estrutura de confundimento do planejamento e entender quais as implicações desta estrutura na estimativa dos efeitos.

Seja a estrutura de confundimento do fatorial fracionado \(2^{3-1}\). Sejam os efeitos de \(x_1\), \(x_2\) e \(x_3\), A, B e C, respectivamente. Para definir esta estrutura, deve-se considerar a seguinte regra AA = BB = CC = I, onde I é uma constante (não confundir com álgebra matricial). Tomando o gerador C = AB, visto que os níveis de \(x_3\) foram gerados considerando a interação \(x_1x_2\), multiplicando ambos os lados por C, tem-se, CC = ABC, resultando em I = ABC. Portanto, I = ABC consiste na relação de definição. A partir desta relação sabe-se que o efeito da constante está confundido com a interação de terceira ordem. Ao multiplicar cada efeito em ambos os lados nesta relação, obtém-se a estrutura de confundimento completa do planejamento fatorial fracionado \(2^{3-1}\), conforme ilustrado na Figura 6.12. Pode-se constatar que neste planejamento os efeitos principais estão confundidos com as interações de segunda ordem e a constante confundida com a interação de terceira ordem.

Figura 6.12: Estrutura de confundimento do fatorial fracionado \(2^{3-1}\)

Outro conceito importante para avaliar o fatorial fracionado \(2^{k-p}\) é a resolução. Considerando a estrutura de confundimento do fatorial fracionado \(2^{3-1}\) este planejamento é dito de resolução III. Um fatorial fracionado de resolução III não é considerado de boa resolução, uma vez que os efeitos principais estão confundidos com as interações de segunda ordem, sendo a interpretação dos efeitos de baixa ordem imprecindível considerando os objetivos do planejamento fatorial.

Um modelo de regressão do fatorial fracionado \(2^{3-1}\) pode ser escrito conforme Equação 7.3. Pode-se observar que não há certeza em relação aos coeficientes, dado o confundimento na estimativa destes. Entretanto, deve-se priorizar os efeitos de menor ordem na interpretação, dado o princípio da hierarquia dos efeitos.

\[ \hat{y}=(\beta_0+\beta_{123}) + (\beta_1+\beta_{23})x_1 + (\beta_2+\beta_{13})x_2 + (\beta_3+\beta_{12})x_3 \tag{6.6}\]

Exemplo 6.4 Um planejamento fatorial fracionado \(2^{4-1}\) foi utilizado para estudar o processo de metalurgia do pó para fabricação de uma liga biodegradável de Mg−Zn. Foram estudados os efeitos de quatro fatores: o tempo de moagem (2 - 10h), a velocidade de moagem (100 - 300rev/min), a razão mássica bola/pó (5:1 - 15:1) e o teor de Zn (3 - 10%). A resposta estudada foi o módulo de elasticidade em GPa. A Tabela 6.6 apresenta o planejamento com a resposta.

Tabela 6.6: Planejamento fatorial fracionado 24-1, metalurgia do pó da liga de Mg-Zn
ordem x1 x2 x3 x4=x1x2x3 y
1 -1 -1 -1 -1 41,83
2 1 -1 -1 1 45,24
3 -1 1 -1 -1 47,88
4 1 1 -1 1 44,16
5 -1 -1 1 -1 46,47
6 1 -1 1 1 40,18
7 -1 1 1 -1 43,79
8 1 1 1 1 45,38

Para gerar este planejamento no R, pode-se utilizar o pacote FrF2 com o código à seguir. Ao exibir o planejamento com o comando summary(plan_mgzn), o analista obtém o planejamento, suas características e a estrutura de confundimento (alias structure). Entretanto, como o padrão deste pacote é a análise do modelo linear com interações de até segunda ordem, a estrutura de confundimento exibida só apresenta os confundimentos dos termos de até segunda ordem.

# Planejamento
plan_mgzn <- FrF2(nruns = 8,
                  nfactors = 4,
                  factor.names = list(x1=c(2,10),
                                      x2=c(100,300),
                                      x3=c(5,15),
                                      x4=c(3,10)),
                  randomize = F)
    

# Módulo de elasticidade
y <- c(41.83, 45.24, 47.88, 44.16, 46.47, 40.18, 43.79, 45.38)

# Adicionando resposta ao planejamento
plan_mgzn <- add.response(plan_mgzn,y)

# Exibindo o planejamento
summary(plan_mgzn)
Call:
FrF2(nruns = 8, nfactors = 4, factor.names = list(x1 = c(2, 10), 
    x2 = c(100, 300), x3 = c(5, 15), x4 = c(3, 10)), randomize = F)

Experimental design of type  FrF2 
8  runs

Factor settings (scale ends):
  x1  x2 x3 x4
1  2 100  5  3
2 10 300 15 10

Responses:
[1] y

Design generating information:
$legend
[1] A=x1 B=x2 C=x3 D=x4

$generators
[1] D=ABC


Alias structure:
$fi2
[1] AB=CD AC=BD AD=BC


The design itself:
  x1  x2 x3 x4     y
1  2 100  5  3 41,83
2 10 100  5 10 45,24
3  2 300  5 10 47,88
4 10 300  5  3 44,16
5  2 100 15 10 46,47
6 10 100 15  3 40,18
7  2 300 15  3 43,79
8 10 300 15 10 45,38
class=design, type= FrF2 

Para obter a estrutura de confundimento completa utilizando o pacote FrF2 deve-se utilizar o comando aliases, com o modelo de interesse, conforme segue. Pelos resultados, pode-se constatar que os termos principais estão confundidos com as interações de terceira ordem, enquanto as interações de segunda ordem estão confundidas entre si. Este planejamento tem resolução IV. O maior problema neste planejamento reside na dificuldade de interpretar as interações de segunda ordem.

# Estrutura de confundimento com termos de até quarta ordem
aliases(lm(y ~ (.)^4, data = plan_mgzn))
              
 x1 = x2:x3:x4
 x2 = x1:x3:x4
 x3 = x1:x2:x4
 x4 = x1:x2:x3
 x1:x2 = x3:x4
 x1:x3 = x2:x4
 x1:x4 = x2:x3

Após criar o planejamento pode-se proceder com a análise. Pode-se observar que, ao se obter o modelo de segunda ordem, algumas das interações não são exibidas. Isto ocorre pois, além de não haver graus de liberdade suficiente para estimá-las, deve-se lembrar que estas interações estão confundidas. Deste modo, quando o analista interpreta o efeito da interação \(x_1x_2\), ele deve ter em mente que neste efeito consta também a interação \(x_3x_4\), ou seja, a magnitude do efeito é na verdade o confundimento destes dois efeitos \(x_1x_2+x_3x_4\). O mesmo ocorre para as demais interações de segunda ordem. As interações de terceira ordem, apesar de serem menos importantes estão confundidas com os efeitos de primeira ordem. Entretanto, neste caso, a interpretação deve priorizar os efeitos principais, dado o princípio da hierarquia dos efeitos.

# Modelo "completo"
lm1 <- lm(plan_mgzn)
summary(lm1)
Number of observations used: 8 
Formula:
y ~ (x1 + x2 + x3 + x4)^2

Call:
lm.default(formula = fo, data = model.frame(fo, data = formula))

Residuals:
ALL 8 residuals are 0: no residual degrees of freedom!

Coefficients: (3 not defined because of singularities)
            Estimate Std. Error t value Pr(>|t|)
(Intercept) 44,36625        NaN     NaN      NaN
x11         -0,62625        NaN     NaN      NaN
x21          0,93625        NaN     NaN      NaN
x31         -0,41125        NaN     NaN      NaN
x41          1,87625        NaN     NaN      NaN
x11:x21      0,09375        NaN     NaN      NaN
x11:x31     -0,54875        NaN     NaN      NaN
x11:x41     -0,30625        NaN     NaN      NaN
x21:x31           NA         NA      NA       NA
x21:x41           NA         NA      NA       NA
x31:x41           NA         NA      NA       NA

Residual standard error: NaN on 0 degrees of freedom
Multiple R-squared:      1, Adjusted R-squared:    NaN 
F-statistic:   NaN on 7 and 0 DF,  p-value: NA

Ao observar os efeitos, pode-se optar por reduzir o modelo, retirando uma interação com menor magnitude para estimar o erro experimental. Isto pode ser feito utilizando o comando lm base do R, conforme segue. Procedendo desta forma é possível estimar o erro experimental e testar a significância dos efeitos. Neste caso apenas o efeito de \(x_4\) foi estatísticamente significativo com \(\alpha = 0,05\) de significância. O modelo explica uma proporção de 0,9895 da variabilidade dos dados.

# Modelo com apenas duas interações
lm2 <- lm(formula = y ~x1 +x2 + x3 + x4 + x1:x3 + x2:x3,
            plan_mgzn)
summary(lm2)

Call:
lm.default(formula = y ~ x1 + x2 + x3 + x4 + x1:x3 + x2:x3, data = plan_mgzn)

Residuals:
       1        2        3        4        5        6        7        8 
 0,09375 -0,09375 -0,09375  0,09375  0,09375 -0,09375 -0,09375  0,09375 

Coefficients:
            Estimate Std. Error t value Pr(>|t|)   
(Intercept) 44,36625    0,09375 473,240  0,00135 **
x11         -0,62625    0,09375  -6,680  0,09460 . 
x21          0,93625    0,09375   9,987  0,06354 . 
x31         -0,41125    0,09375  -4,387  0,14269   
x41          1,87625    0,09375  20,013  0,03178 * 
x11:x31     -0,54875    0,09375  -5,853  0,10772   
x21:x31     -0,30625    0,09375  -3,267  0,18912   
---
Signif. codes:  0 '***' 0,001 '**' 0,01 '*' 0,05 '.' 0,1 ' ' 1

Residual standard error: 0,2652 on 1 degrees of freedom
Multiple R-squared:  0,9984,    Adjusted R-squared:  0,9885 
F-statistic: 101,5 on 6 and 1 DF,  p-value: 0,07583

A Figura 6.13 resume algumas possibilidades para o planejamento fatorial fracionado \(2^{k-p}\). Pode-se observar a resolução do planejamento e os geradores para cada caso. Recomenda-se sempre que possível utilizar planejamentos de resolução V ou superior. Um planejamento de resolução V tem os efeitos principais confundidos com as interações de quarta ordem e as interações de segunda ordem confundidas com as interações de terceira ordem, sendo este tipo de confundimento menos prejudicial.

Figura 6.13

Utilizando o pacote FrF2 é possível gerar um planejamento fatorial fracionado \(2^{k-p}\), definindo o gerador do planejamento. Observando a Figura 6.13 seja o planejamento \(2^{5-1}\) considerando que o analista deseja analisar 5 fatores, mas só tem recursos para 16 ensaios. Este planejamento tem resolução V. Caso o analista queira utilizar a fração alternativa, ele deve considerar o gerador E = -ABCD, colocando o argumento gen = "-ABCD", conforme segue.

# Planejamento 2^(5-1) com fração alternativa
planv <- FrF2(nruns = 16,
              nfactors = 5, 
              gen = "-ABCD")
summary(planv)
Call:
FrF2(nruns = 16, nfactors = 5, gen = "-ABCD")

Experimental design of type  FrF2.generators 
16  runs

Factor settings (scale ends):
   A  B  C  D  E
1 -1 -1 -1 -1 -1
2  1  1  1  1  1

Design generating information:
$legend
[1] A=A B=B C=C D=D E=E

$generators
[1] E=-ABCD


Alias structure:
[[1]]
[1] no aliasing among main effects and 2fis


The design itself:
    A  B  C  D  E
1  -1  1  1  1  1
2   1  1  1 -1  1
3   1  1 -1 -1 -1
4  -1  1 -1  1 -1
5  -1 -1  1 -1  1
6  -1 -1 -1 -1 -1
7   1 -1  1  1  1
8  -1 -1 -1  1  1
9   1  1  1  1 -1
10  1  1 -1  1  1
11  1 -1 -1  1 -1
12  1 -1 -1 -1  1
13 -1  1  1 -1 -1
14 -1 -1  1  1 -1
15  1 -1  1 -1 -1
16 -1  1 -1 -1  1
class=design, type= FrF2.generators 

Pelos resultados pode-se observar que não há confundimento entre os efeitos principais e as interações de segunda ordem. Caso o analista deseje entender toda a estrutura de confundimento, deve-se utilizar o comando aliases conforme sintaxe abaixo.

# gerando coluna resposta aleatória 
# apenas para ver confundimento
set.seed(7)
y <- rnorm(16)
planv$y <- y

# Estrutura de confundimento completa
aliases(lm(y ~ (.)^5, data = planv))
             
 A = -B:C:D:E
 B = -A:C:D:E
 C = -A:B:D:E
 D = -A:B:C:E
 E = -A:B:C:D
 A:B = -C:D:E
 A:C = -B:D:E
 A:D = -B:C:E
 A:E = -B:C:D
 B:C = -A:D:E
 B:D = -A:C:E
 B:E = -A:C:D
 C:D = -A:B:E
 C:E = -A:B:D
 D:E = -A:B:C

Bibliografia

BOX, G. E. P.; HUNTER, J. Stuart. The 2 k—p Fractional Factorial Designs Part I. Technometrics, v. 42, n. 1, p. 28-47, 2000.

BOX, George EP; HUNTER, J. S. The 2 k—p Fractional Factorial Designs Part II. Technometrics, v. 3, n. 4, p. 449-458, 1961.

CHENG, Shao Wei; WU, CF J. Choice of optimal blocking schemes in two-level and three-level designs. Technometrics, v. 44, n. 3, p. 269-277, 2002.

DANIEL, Cuthbert. Use of half-normal plots in interpreting factorial two-level experiments. Technometrics, v. 1, n. 4, p. 311-341, 1959.

FISHER, Ronald A. The theory of confounding in factorial experiments in relation to the theory of groups. Annals of Eugenics, v. 11, n. 1, p. 341-353, 1941.

LENTH, Russell V. Quick and easy analysis of unreplicated factorials. Technometrics, v. 31, n. 4, p. 469-473, 1989.

SALLEH, Emee Marina; ZUHAILAWATI, Hussain; RAMAKRISHNAN, Sivakumar. Synthesis of biodegradable Mg-Zn alloy by mechanical alloying: Statistical prediction of elastic modulus and mass loss using fractional factorial design. Transactions of Nonferrous Metals Society of China, v. 28, n. 4, p. 687-699, 2018.

6.5 Exercícios

  1. O processo de galvanização a quente frequentemente apresenta o problema de sobrecamada de zinco. A espessura do revestimento de zinco pode ser influenciada por diversos fatores do processo. No estudo de Verma et al. (2022), foram considerados três fatores principais: tempo de imersão (3 min ou 5 min); percentual de silício no aço (0,18% ou 0,28%); e percentual de níquel no banho de zinco (0% ou 0,05%). Foi conduzido um experimento fatorial completo \(2^3\), não replicado, em banho a 450 °C e com teor fixo de 2,5% de fósforo no aço. O planejamento é apresentado na Tabela 6.7.
Tabela 6.7: Planejamento fatorial de dois níveis não replicado para espessura de revestimento de zinco
Tempo Silício Níquel Espessura
3 0,18 0 126
5 0,18 0 154
3 0,28 0 102
5 0,28 0 142
3 0,18 0,05 94
5 0,18 0,05 115
3 0,28 0,05 100
5 0,28 0,05 134
  1. Obtenha o modelo completo e faça a análise usando o método de Lenth.

  2. Obtenha os gráficos de Pareto e de Daniel e avalie os efeitos significativos considerando o erro marginal.

  3. Retire a interção de terceira ordem e faça a análise usando o teste t. Avalie os efeitos significativos. Avalie o ajuste do modelo.

  4. Faça análise dos resíduos do modelo de segunda ordem.

  5. Avalie graficamente os efeitos e determine as condições que minimizam a espessura do processo de galvanização.

Verma, N., Sharma, V., Badar, M. A., Choubey, N., & Parihar, R. S. (2022). Optimization of zinc coating thickness by unreplicated factorial design of experiments in hot-dip galvanization process. International Journal of Precision Engineering and Manufacturing, 23(10), 1173-1182.

  1. O quitosano é obtido a partir da desacetilação da quitina. Suas propriedades estão diretamente relacionadas às características do polímero, que por sua vez dependem das condições de desacetilação. Um estudo experimental foi conduzido por Younes et al. (2014) para investigar os fatores que influenciam o grau de acetilação (DA) do quitosano, utilizando um planejamento fatorial fracionado \(2^{7−3}\) com sete fatores em dois níveis. Os fatores considerados foram: \(x_1\): número sucessivo de banhos (1, 2); \(x_2\): tempo de reação (3 h, 6 h); \(x_3\): temperatura (90 °C, 140 °C); \(x_4\): tipo de reagente alcalino (NaOH, KOH); \(x_5\): condições atmosféricas (nitrogênio, ar); \(x_6\): uso de borohidreto de sódio (com, sem); e \(x_7\): concentração alcalina (7 mol/L, 10 mol/L). A resposta consistiu no grau de acetilação - DA (%), obtido por de ressonância magnética nuclear de hidrogênio, ou percentual de umidades monoméricas que possuem grupos acetila (COCH\(_3\)) ligados à estrutura. O DA influencia a solubilidade, hidrofobicidade, biodegradabilidade e reatividade química. A Tabela Tabela 6.8 expõe o planejamento com a resposta.
Tabela 6.8: Planejamento fatorial fracionado de dois níveis para avaliar o grau de acetilação do quitosano
Banhos Tempo Temperatura Reagente Atmosfera NaBH4 Alkali DA
1 3 90 NaOH Nitrogênio com 10 7,5
2 3 90 NaOH Ar sem 7 11,0
1 6 90 NaOH Ar sem 7 9,0
2 6 90 NaOH Nitrogênio com 10 4,0
1 3 140 NaOH Ar com 7 7,0
2 3 140 NaOH Nitrogênio sem 10 1,0
1 6 140 NaOH Nitrogênio sem 10 3,0
2 6 140 NaOH Ar com 7 2,0
1 3 90 KOH Nitrogênio sem 7 19,0
2 3 90 KOH Ar com 10 10,0
1 6 90 KOH Ar com 10 13,0
2 6 90 KOH Nitrogênio sem 7 11,0
1 3 140 KOH Ar sem 10 8,0
2 3 140 KOH Nitrogênio com 7 5,0
1 6 140 KOH Nitrogênio com 7 4,0
2 6 140 KOH Ar sem 10 5,0
  1. Obtenha este planejamento no R. Use o argumento generators = c("ABC","ABD", "ABCD") para obter as mesmas condições da Tabela 6.8.

  2. Obtenha a estrutura de confundimento. Qual a resolução deste planejamento?

  3. É possível obter um modelo completo para este estudo?

  4. Obtenha o modelo de segunda ordem e avalie os efeitos mais importantes segundo a magnitude dos coeficientes.

  5. Faça a análise via pseudo erro padrão de Lenth e avalie a significância dos efeitos usando o erro marginal.

  6. Faça os gráficos de efeitos principais e determine os níveis dos fatores que minimizam o grau de acetilação.

Younes, I., Ghorbel-Bellaaj, O., Chaabouni, M., Rinaudo, M., Souard, F., Vanhaverbeke, C., … & Nasri, M. (2014). Use of a fractional factorial design to study the effects of experimental factors on the chitin deacetylation. International journal of biological macromolecules, 70, 385-390.

  1. Um estudo avaliou o efeito de diversos parâmetros de soldagem na geometria do cordão de solda de chapas de aço carbono com 10 mm de espessura, soldadas por arco submerso. Os fatores estudados e seus níveis foram: A: Tensão (32 V e 36 V); B: Velocidade do carrinho (35 cm/min e 40 cm/min); C: Taxa de alimentação do arame (5 cm/s e 7 cm/s); D: Diâmetro do eletrodo (3,15 mm e 4 mm); e E: Tipo de fluxo (F1 e F2). As respostas medidas foram a altura do reforço em mm; a profundidade de penetração em mm; e a dureza em HRB. A Tabela Tabela 6.9 apresenta o planejamento na ordem padrão com as respostas.
Tabela 6.9: Planejamento fatorial fracionado de dois níveis para experimento de soldagem a arco submerso
A B C D R Reforço Penetração Dureza
32 35 5 3,15 F2 2,735 1,485 63
36 35 5 3,15 F1 2,315 1,935 80
32 40 5 3,15 F1 2,780 2,490 82
36 40 5 3,15 F2 3,050 1,585 84
32 35 7 3,15 F1 3,730 3,610 80
36 35 7 3,15 F2 4,290 3,035 80
32 40 7 3,15 F2 3,420 2,775 73
36 40 7 3,15 F1 3,170 2,910 81
32 35 5 4 F1 4,920 3,000 67
36 35 5 4 F2 4,350 2,375 82
32 40 5 4 F2 3,265 3,300 90
36 40 5 4 F1 4,180 3,675 85
32 35 7 4 F2 6,945 6,590 74
36 35 7 4 F1 6,365 7,145 87
32 40 7 4 F1 5,860 6,665 69
36 40 7 4 F2 3,945 7,940 86
  1. Obtenha este planejamento no R.

  2. Obtenha a estrutura de confundimento. Qual a resolução deste planejamento?

  3. Obtenha o modelo de segunda ordem e avalie os efeitos mais importantes segundo a magnitude dos coeficientes.

Para cada resposta, resolva os itens (e) até (g).

  1. Faça a análise via pseudo erro padrão de Lenth e avalie a significância dos efeitos usando o erro marginal.

  2. Realize o teste t para o modelo reduzido. Para tal, inicie removendo a interação de segunda ordem menos significativa e faça a redução automática via step. Quais termos são significativos?

  3. Faça os gráficos de efeitos principais e de interação de segunda ordem e determine os níveis dos fatores que maximizam as respostas.

Rathi, A. K. (2021). To study the effect of submerged arc welding parameters on bead geometry and hardness for mild steel (IS-2062A) using fractional factorial design. Materials Today: Proceedings, 34, 525-530.

  1. O experimento de Gomasta et al. (2024) foi realizado para avaliar o efeito da estação e do comprimento de poda na cultura e qualidade da colheita da goiaba. Para este exercício são considerados como fatores a estação de poda (Primavera e Outono) e o comprimento de poda (0 e 45 cm). Os rendimentos foram conduzidos em blocos na replicação, considerando a área de cultivo. Logo, tem-se um fatorial 2^2 com blocos na replicação. As respostas medidas são o número de flores por planta, o número de frutos por planta e o rendimento em kg por planta.
Tabela 6.10: Planejamento fatorial de dois níveis com blocos nas replicações para o experimento de estratégias de poda de goiabeiras
Estação Comprimento Réplica Flores Frutas Rendimento
Primavera 0-cm R1 36,5 7,6 1,6
Primavera 0-cm R2 43,5 13,4 3,0
Primavera 0-cm R3 46,4 11,5 2,5
Outono 0-cm R1 47,6 12,3 2,7
Outono 0-cm R2 41,4 11,8 2,4
Outono 0-cm R3 37,2 8,1 1,7
Primavera 45-cm R1 93,1 18,8 4,6
Primavera 45-cm R2 97,6 16,7 4,2
Primavera 45-cm R3 102,9 14,4 3,4
Outono 45-cm R1 45,6 48,6 11,8
Outono 45-cm R2 57,6 52,2 12,2
Outono 45-cm R3 52,2 56,4 14,5

Para as três respostas, resolva os itens (a) a (e).

  1. Obtenha o modelo completo com blocos. Avalie a significância dos efeitos principais, interação e bloco com o teste t e ANOVA.

  2. Avalie o ajuste do modelo completo.

  3. Avalie a pressuposição de normalidade dos resíduos.

  4. Para as respostas que não apresentaram todos os termos significativos, faça a redução do modelo por eliminação para trás (usando comando step) e avalie novamente os itens (a) a (c).

  5. Faça os gráficos de efeitos principais e de interação para os modelos finais de cada resposta.

Gomasta J, Sarker BC, Kayesh E, Hassan J, Mondal S, Rahman MM, Islam M, Rahman MM, Rahman A. Dataset explaining the comparative seasonal crop load and harvest quality of guava upon pruning strategies. Data in Brief. 2024 Aug 1;55:110733.